澳门博彩公司-博彩业的数据随机_百家乐园能贷款吗_全讯网新宝2(中国)·官方网站

教學周

門戶系統 學生 教師 校友 考生 VPN 郵箱 圖書館 EN

南大新聞

首頁 / 南大新聞 / 正文

【戰疫情】人民日報轉發我校校友盛石醫生心聲

作者:時間:2020-01-30
攝影 單位
  

c770e2396d1b4d5381e4a45ddb3dc6e9.jpeg

近期,湖北省爆發新型冠狀病毒肺炎疫情,牽動了無數人的心。近日,人民日報轉發了南昌大學2009屆校友、武漢協和醫院——盛石醫生的心聲:停止恐慌!

WechatIMG39.jpeg

看到網上這么多消息,作為協和醫院的一名外科醫生,我談談自己的看法。

我的感覺就是,當前疾病是一分,而恐慌是十分。各種謠言滿天飛,我日均要在微信上辟謠20次以上。同時,很多一線的戰友們幾乎是在生理極限下工作。

所以,現在請大家稍微冷靜一下,請大家聽我說兩句。

首先,如果你發燒不舒服,并不代表你就是新型冠狀病毒感染。當然也很可能,你相當長一段時間之內也無法確診。

大家想想,難道這輩子每一次發燒都去醫院看病嗎?肯定不是啊!我絕對不相信會有誰,只要一發燒就跑來我們協和看病,這樣的人肯定是少數。

這次的病毒和上次的SARS有個很大區別,簡單說,就是這次疾病的初始癥狀比較輕!因為比較輕,所以一開始大家并沒有很重視。如果像SARS非常快進展到呼衰,我相信確診起來會簡單很多。因為你會非常清楚自己是不是出問題了。但是同樣因為相對較輕,大家也不要過于恐慌!

e22ec1f6701d4c69ab723a810bd01120.jpeg

一、病情本身

多的不說了,我還是來談談病情本身。

本人自己親身接觸的一個患者,我還給她做過手術。她什么不舒服都沒有,就是有點發燒。而且她的女兒天天陪在她身邊,結果確診之后轉到金銀湖去,后來通過她女兒回來辦出院告訴我們。她在隔離病房里依然啥事沒有,就是發燒。

我不能說這一個患者代表所有情況。畢竟也有人因此去世,但是我想說這次新型病毒的一個特點就是,它并不一定會特別重,致死率也不高。

哪怕你得了,也不一定會怎么樣,可能只需要最基本的治療。如果說現在的床位、醫護試劑盒等數量都是充分供應的話,那么當然歡迎所有疑似的和確診的輕度病例來住院。

但是,現在問題就是這個!

眼下由于各方面的原因,資源暫時不足,這個時候你如果發燒了想來醫院,你會發現你量個體溫,前面有一百個人在排隊,查個血、看下淋巴細胞數量,又有一百個人,去做個CT、看下雙肺有沒有毛玻璃樣變,又有一百個人......

在等待的過程中,你會情緒煩躁,你會看到周圍的人和你一樣煩躁。你會看到有人不耐煩,有人要插隊,有人要扯皮,有人甚至要和醫護打架。這一切一切,都會加重你的焦慮感和不安。

最可怕的是

你很可能稀里糊涂就真的被傳染到!

你很可能稀里糊涂就真的被傳染到!

你很可能稀里糊涂就真的被傳染到!

懂嗎????

二、不要恐慌

那有人要問,我不來行嗎??我得了病就得來啊,就算排隊也要來啊……

請諸君聽我一言。

首先,這個季節本來就是各種流感的發病季節,本來就是老年人的高危季節,不僅是呼吸系統疾病,還有各種心腦血管疾病。

請大家跟著我的思路想一想:

體溫升高不代表你就一定生病了 (生理性原因也會有體溫變化,不要風聲鶴唳 )

生病了也不代表你是肺炎(有數不清的疾病可能導致你發燒)

肺炎也不代表是病毒性肺炎(細菌性感染的肺炎其實很多)

病毒性肺炎也不代表是新型冠狀病毒肺炎(普通的甲流乙流,普通的感染都是病毒)

即便是新型肺炎,如果是輕度感染,身體健康的患者有自愈的可能性

大家仔細想想,你現在是到了哪一步?自己先判斷一下,相當一部分患者不需要去醫院在那里排隊,煩躁、嘶吼、躁狂,這完全是自己嚇自己。

我是非常清楚中國的門診是什么狀況,一堆人圍著你,你還沒對甲說完,乙就進來插嘴,然后丙大聲斥責你為什么還不給他看?順便還罵幾句。

這還只是平時,在當前這個人人自危的情況下,你可以想象一線的醫生和護士是在什么一種生理和心理壓力下上班。

就算他們不吃不喝不睡覺不上廁所,一分鐘不停地看、不停地抽血、不停地做CT,也不可能消化了當前這么多患者,而排隊排在后面的患者又會把久等不至的情緒,發在這些已經極度疲勞的醫患人員身上。

問題是,這些一線醫護人員恰恰是最辛苦的,他們和這些無助的患者一樣,都是這場疫情的受害者,甚至他們遭受的可能更多,所以我看到有醫生護士崩潰大哭的場景,我非常理解和同情他們。這也是我為什么要寫這篇文章的動機之一。

763832af5fda460196474150aac77191.jpeg

三、不要信謠

不要被死亡數字嚇到。武漢市每天什么酒駕的、打架的、車禍的、家暴的,喝酒喝多喝出胰腺炎的,放煙花炸到自己眼睛的!

天啊,你只要在急診科呆幾天就足夠了!

生老病死確實是自然規律,那些因新型病毒去世的主要還是老年人,特別是有基礎性疾病的患者,他們對于病毒的免疫能力確實較差,無法挺過病毒的攻擊。

但說句實話,就算是普通流感,每年也能很多導致很多人去世,甚至流感導致的病毒性心肌炎,還常常導致年輕人去世。

不要被每天公布的死亡數字嚇到了!你之所以恐慌,是因為武漢市以前沒有公布的東西是,每日車禍死亡數字、每日消化道出血死亡數字、每日深靜脈血栓死亡數字......

你會發現新型病毒的致死率真的不算高,甚至與人類所接觸到的其他心腦血管疾病相比(急性心梗,腹主動脈瘤,主動脈夾層,肺栓塞......),死亡率算低的。

所以我真的呼吁大家:如果你沒什么不舒服,就老老實實在家休息,刷刷劇嗑點瓜子,不信謠不傳謠。

我不是說所有的非官方消息都是謠言,但是很多消息并不是你想的那樣!很多人都看過這個視頻:一個人突然倒下,然后被穿著隔離衣的人帶走,這種前無頭后無尾的消息說明不了任何問題!

如果真有一個人好生生的突然倒下,我覺得他首先要考慮心腦血管意外,而不是呼吸系統的問題。

但是視頻的制作組和傳播者想傳達的信息,確實想告訴大家當前疫情有多么恐怖。盡管這在我們專業人士看來純粹是一段莫名其妙的視頻!

前兩天,又有醫院公布了一些非典型的新型病毒初期表現,包括一些消化道的表現。我看了之后當時的想法,這個傳播者是沒錯的,但是這毫無疑問讓已如驚弓之鳥的普通群眾更加恐慌!

在這個非常時期里,人們被焦慮感包圍,所做的只能不停刷手機,無差別地吸收各種來源的最新資訊,讓不安、疑惑、憤怒、被欺騙感、焦慮等等情緒互相疊加放大,這在醫學上,叫做負反饋。

我不想解釋什么叫做負反饋,我只想讓你冷靜想想。什么食欲不正,惡心嘔吐,腹瀉納差,這是無數種疾病的表現。中間只有很少的人是真的不幸得了新型病毒。

如果所有拉肚子的人,惡心嘔吐的人和發燒的人都來醫院看病,就算全國的醫生都來支援,也看不完啊!

另外大家可能也看到了很多患者崩潰絕望甚至有醫護人員崩潰的視頻,我完全相信他們的真情實感和他們內心無處釋放的壓力!

但是,個人的感受并不會影響我對整個疾病的判斷,那就是新型病毒并不是什么得了就死就無藥可救的疾病,也不是一碰到就會百分百傳染的疾病。這是可控可防的疾病!

四、一些知識

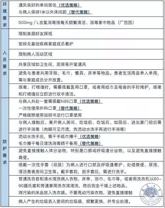
現在請大家停止恐慌性的就醫,聽聽我的意見。

如果你有發燒,但是38度以下,請看一下下表,判斷自己是不是輕度患者。

WechatIMG43.jpeg

有武漢接觸史的,要么來過武漢,要么住在武漢,要么和武漢來的朋友接觸過,請你先在家里觀察。和家人分睡不同的臥室,客廳要通風 ,每天在家里消毒勤洗手,就算在家里最好也戴口罩!

具體請參考以下這份居家隔離指南

WechatIMG44.jpeg

如果你真的是連續多日38度以上并且有其他癥狀。比如特別是發熱、呼吸道癥狀如咳嗽、呼吸短促或腹瀉,馬上前往醫院就診。

但是請充分做好防護,勤洗手,最好用含酒精的消毒劑,開私家車,車輛也要消毒。

具體如下:

WechatIMG45.jpeg

請愛護我們的醫護人員,就像愛護自己一樣。請盡量理解,因為現在的強度和壓力實在讓大家無法保持微笑,只能在生理極限到來之前,盡可能完成基本工作。

做好排長隊的準備,準備好吃的喝的,不要管其他人怎么樣不可理喻,盡量安靜地排隊,安靜地排隊抽血,安靜地排隊做CT,安靜地排隊做咽拭子等等等等。

不是醫護故意讓你等的,是這個突發而來的疾病,大家都是受害者。

五、寫在最后

要相信,最后的結局一定是我們戰勝病毒,而不是病毒戰勝我們!

疫情總有過去的一天!那時候,大家都會放松心情,像往常一樣出來拜訪、約飯、游玩……

以上,與諸君共勉。

e061cdcd3ac540f8b33608c31b074ae6.jpeg

盛石校友簡介

2004~2009 南昌大學醫學院第二臨床醫學院臨床11班

2009~2012 華中科技大學同濟醫學院附屬協和醫院血管外科 碩士

2012~2016 華中科技大學同濟醫學院附屬協和醫院血管外科 博士

2013~2014 哈佛大學醫學院聯合培養

2014~2015 加尼福尼亞大學訪問學者

2016~至今 華中科技大學同濟醫學院附屬協和醫院血管外科主治醫師


原文鏈接:

https://mp.weixin.qq.com/s/L5RFUxa6kswlQsl946J4-Q




編    輯:徐子琪

責任編輯:涂金鳳

玩百家乐官网保时捷娱乐城| 百家乐官网海滨网现场| 大发888博彩官方下载| 百家乐官网娱乐优惠| 可信百家乐官网的玩法技巧和规则| 苹果百家乐的玩法技巧和规则| 桐乡市| 迷你百家乐的玩法技巧和规则 | 百家乐公式书| 环球百家乐娱乐城| 宝马会百家乐官网娱乐城| 大发888网页游戏| 扑克王百家乐官网的玩法技巧和规则 | 百家乐官网娱乐求指点呀| 至尊百家乐官网娱乐平台| 大发888游戏平台df888| 太阳城百家乐软件| 百家乐官网娱乐注册就送| 大发888 ber娱乐场下载| 百家乐英皇娱乐城| 圆梦城百家乐官网娱乐城| 皇冠投注平台| 大发888检测技能| 网上百家乐怎么赌能赢钱| 澳门赌百家乐官网的玩法技巧和规则 | 太阳城百家乐试玩优惠| 百家乐官网园棋牌| 百家乐澳门百家乐| 澳门百家乐官网有哪些| 网络轮盘| 九游棋牌大厅| 百家乐最新破| 百家乐赌王有哪些| 百家乐官网视频游戏金币| 肯博百家乐的玩法技巧和规则| 做生意门店风水知识| 百家乐官网网上真钱娱乐场开户注册| bet365体育开户| 百家乐补牌规制| 百家乐官网算点子打法攻略| 百家乐官网有多少局|